5分钟教会你雅思分数怎么算 雅思评分标准速览
- 2016年01月08日16:35 来源:小站整理
- 参与(4) 阅读(21502)
雅思考试评分工作由经过训练的评分人员和考官在考试中心进行。每隔一年对雅思考官进行测评,以确保评分符合雅思考试评分标准。在每个考试中心,会进行系统化的监测,并对一定比例的答题纸实施双重阅卷。雅思评分标准采用国际认可的9分制评分系统,充分包含了听说读写四项能力,准确反映考生的语言水平。
记录在成绩单上的,包括一个总分,及听力、阅读、写作和口语四个单项分,各科都是1-9分的评分制,四个项目独立记分,最后所得成绩取四项成绩的平均值。总分和四个单项分均允许半分。
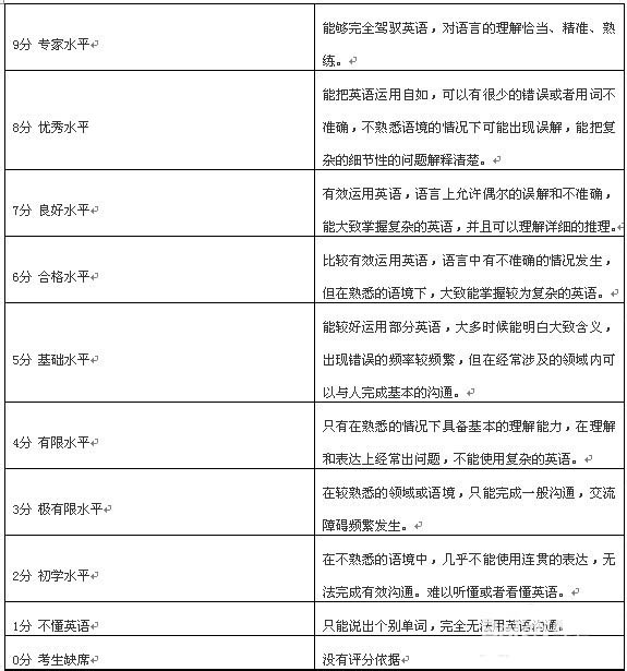
九个分数段及其描述如下:
雅思听力&阅读评分标准
| Number of correctListening answers | IELTS band score | Number of correctReading answers(A) | IELTS band score | Number of correctReading answers(G) | IELTS band score |
| 39-40 | 9.0 | 39-40 | 9.0 | 40 | 9.0 |
| 37-38 | 8.5 | 37-38 | 8.5 | 39 | 8.5 |
| 35-36 | 8.0 | 35-36 | 8.0 | 38 | 8.0 |
| 33-34 | 7.5 | 33-34 | 7.5 | 36-37 | 7.5 |
| 30-32 | 7.0 | 30-32 | 7.0 | 34-35 | 7.0 |
| 27-29 | 6.5 | 27-29 | 6.5 | 32-33 | 6.5 |
| 23-26 | 6.0 | 23-26 | 6.0 | 30-31 | 6.0 |
| 20-22 | 5.5 | 20-22 | 5.5 | 26-29 | 5.5 |
| 16-19 | 5.0 | 16-19 | 5.0 | 23-25 | 5.0 |
| 13-15 | 4.5 | 13-15 | 4.5 | 19-22 | 4.5 |
| 10-12 | 4.0 | 10-12 | 4.0 | 15-18 | 4.0 |
| 6-9 | 3.5 | 6-9 | 3.5 | 12-14 | 3.5 |
| 4-5 | 3.0 | 4-5 | 3.0 | 8-11 | 3.0 |
| 3 | 2.5 | 3 | 2.5 | 5-7 | 2.5 |
| 2 | 2.0 | 2 | 2.0 | 2-4 | 2.0 |
| 1 | 1.0 | 1 | 1.0 | 1 | 1.0 |
| absent | 0.0 | absent | 0.0 | absent | 0.0 |
雅思写作评分标准
首先雅思写作考试要求在60分钟内完成两篇作文(Task 1 and Task 2)。写作中,以移民为主的培训类(General Training)和以留学为主的学术类(Academic)试题类型是不同的。
Task1(20分钟,150字)
G类:书信类题目,投诉信,请求信,建议信,邀请信等
A类:图表题,曲线图,柱状图等,也有流程图和示意图等
Task2(40分钟,250字)
A类与G类相同,考生可能需要对某个观点发表支持或反驳意见,或者讨论针锋相对的一组观点,或者解释某种问题出现的原因并提出相应的解决办法。
评分并不是两部分平均,而是以Task2为主
由于考题不同,考量标准也会略有不同。以下是写作评分标准:
Task 1
Task Fulfillment (完成任务)
G类:书信作文应该完成书信的使命,题目里的每一项要求都不可或缺。
A类:图表作文应该在对于图表所给出的数据进行分析的基础上指出图表的总体趋势和走向,并点明与总趋势不相吻合的特殊之处,而且还要有数据的支持
Coherence and Cohesion (连贯与衔接)
文章通过一定的衔接手段(CohesiveDevices)来表明上下文的连贯性(Coherence)。衔接手段,或叫语篇纽带,经常用的有(logical)逻辑、(grammatical)语法和(semantic)语义三方面的连接词(connectors)
Vocabulary and Sentence Structure (词汇和句子构成)
文章的语言表达。5分或5分以下的作文一般语法错误较多。6分作文则一般没有致命的语法错误,用词和句子基本准确。而7分以上的作文用词丰富(Variety)、句子结构复杂(Complexity)。
















